
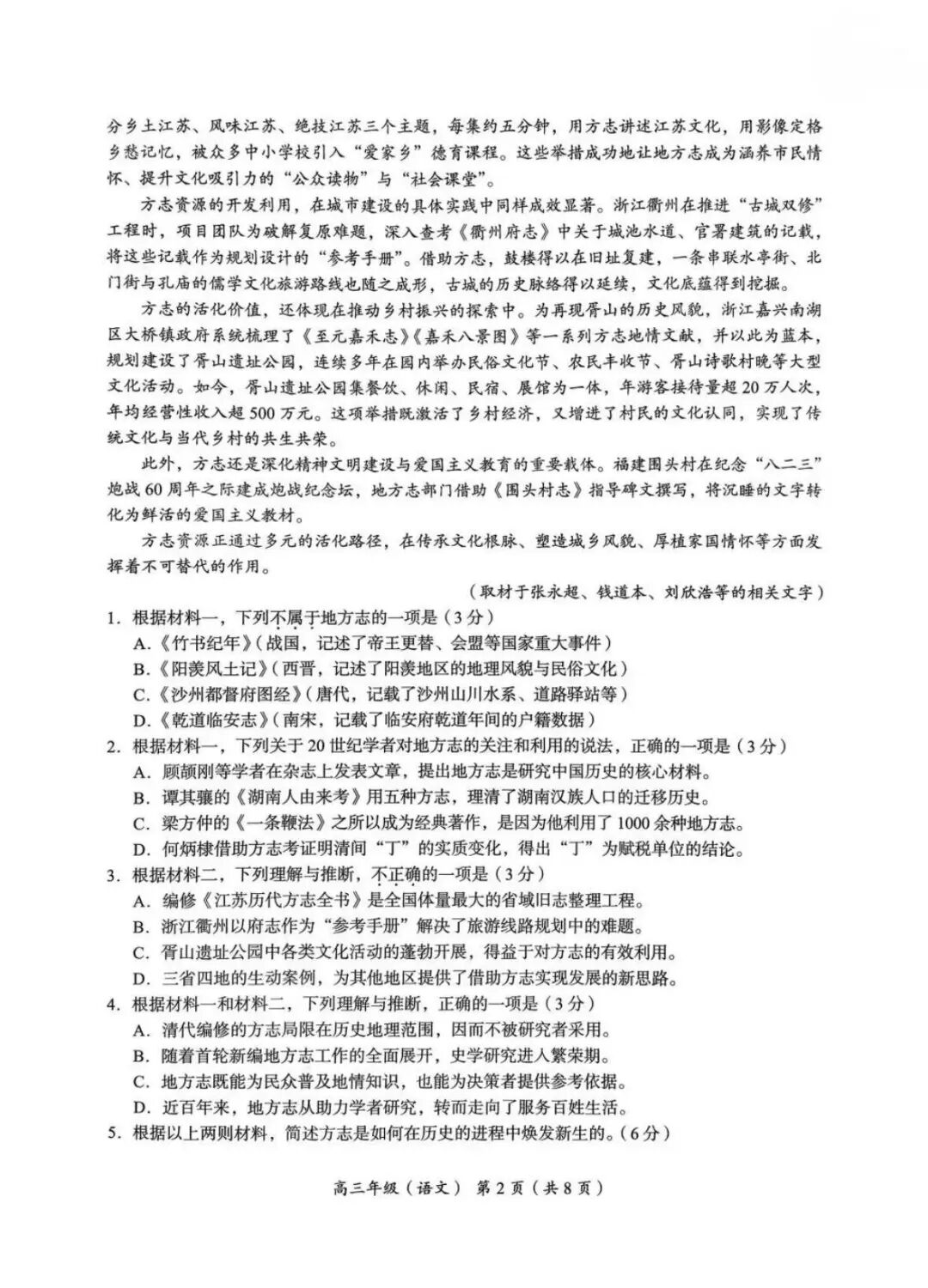
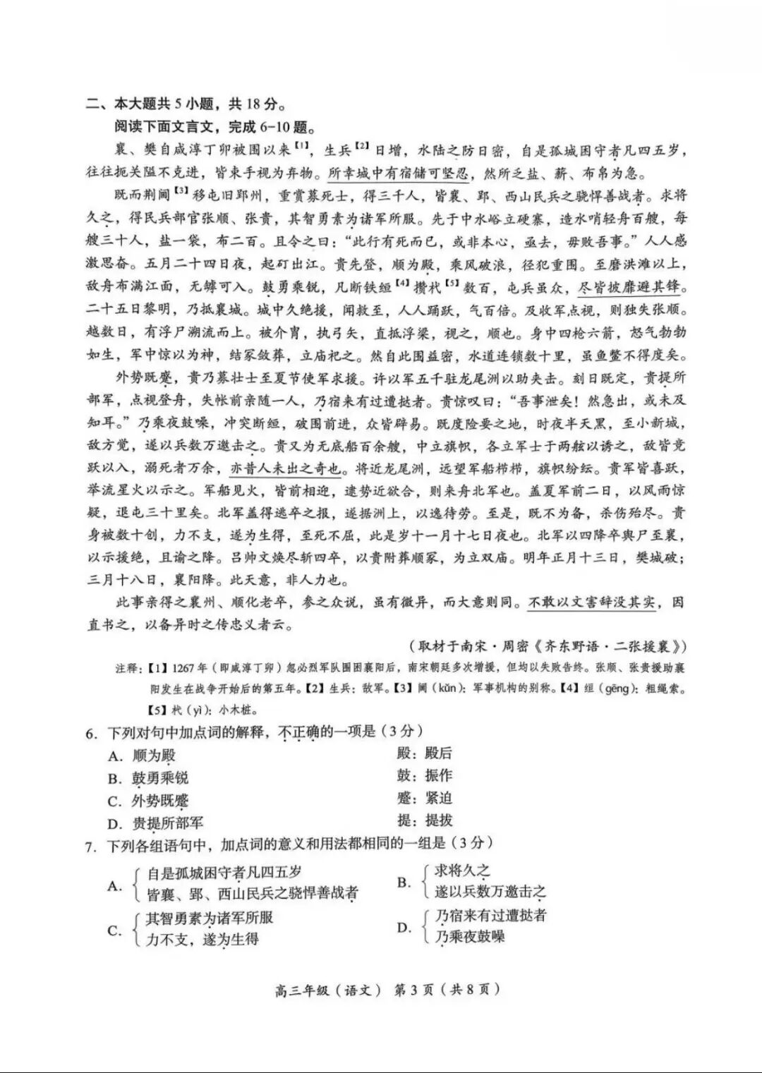
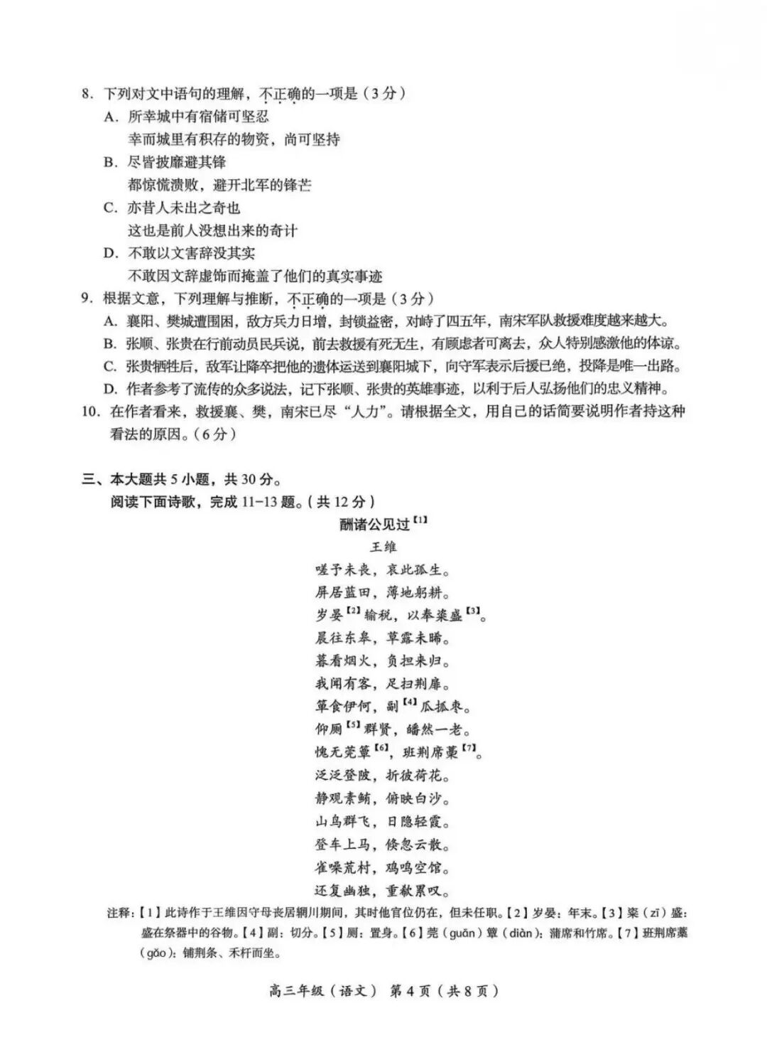
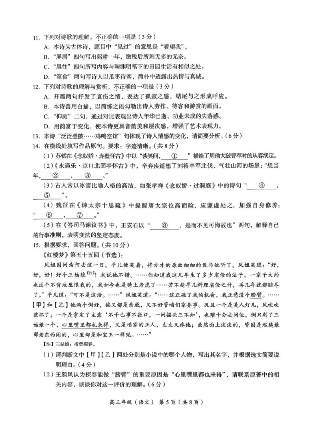
北京各区各中学近日陆续开展了2025-2026学年度第一学期期中考试!京考圈(ID:bjjkqwx)收集整理了2025-2026学年北京海淀区高三(上)期中考试语文试题,快来下载练习~我们会持续关注各科各年级最新期中试题答案,欢迎转发分享给身边的小伙伴~
方式一:点击下方名片,关注<京考圈>公众号,发消息“期中”,获取2025-2026学年北京各区各年级期中(上)各科试题答案汇总👇👇👇










写在最后:京考圈公众号会持续更新高中升学相关资讯、政策变化和解读、学习规划和知识点、热门试题及答案等,欢迎大家分享我们给更多需要的朋友和同学!
END


