
北京各区各中学近日陆续开展了2025-2026学年度第一学期期中考试!京考圈(ID:bjjkqwx)持续关注最新期中考试试题答案,记得锁定公众号!本文收集了2025年北京人大附中高二上学期期中语文、英语、物理试题及答案,欢迎转发分享给身边的小伙伴~
期中试题及答案领取方式
加入【2027北京高考升学交流群】
@小助理 期中
领取最新期中试题及答案
持续更新中.....

01
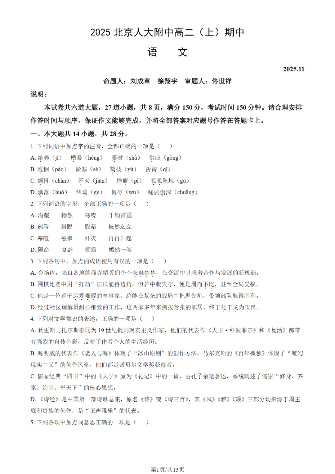
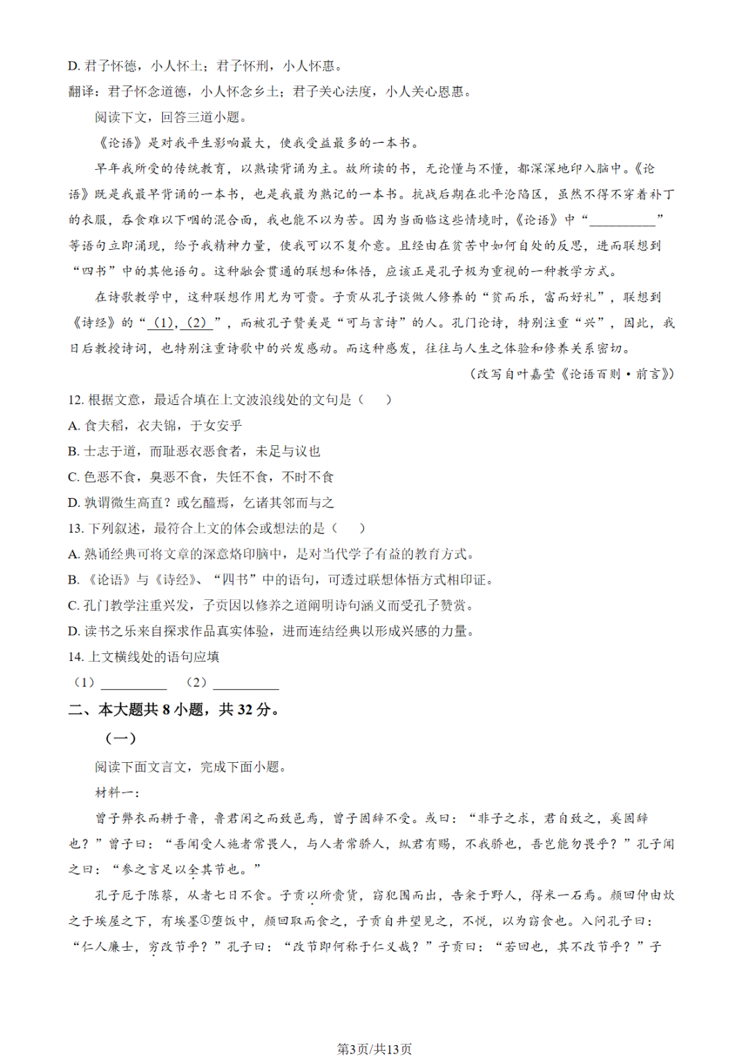
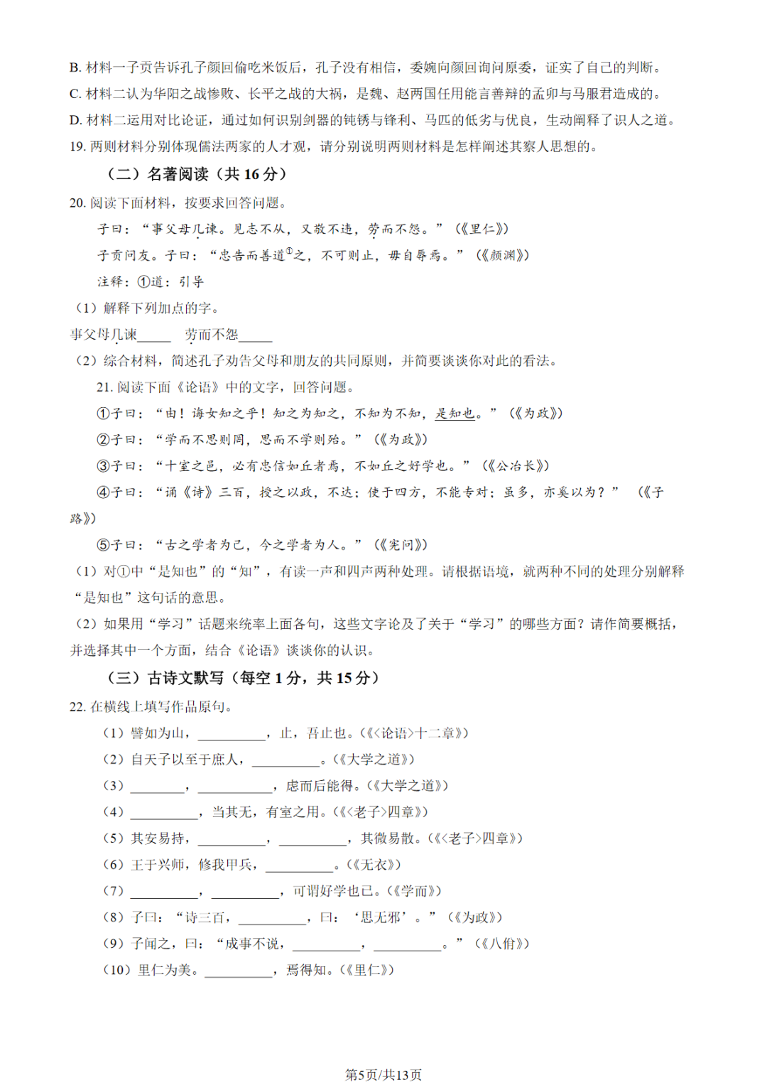
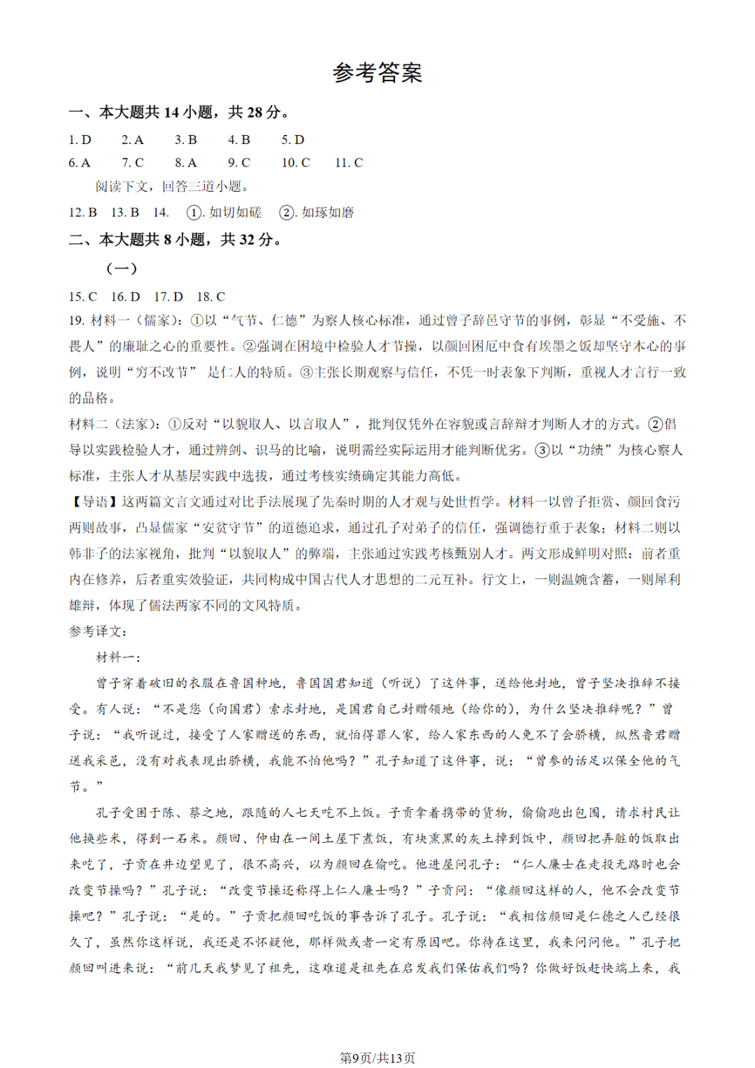
人大附中高二期中语文试题答案













02
人大附中高二期中英语试题答案










03
人大附中高二期中物理试题答案












写在最后:京考圈公众号会持续更新高中升学相关资讯、政策变化和解读、学习规划和知识点、热门试题及答案等,欢迎大家分享我们给更多需要的朋友和同学!
END
声明:本文由京考圈团队(微信公众号:bjjkqwx)排版编辑,内容来源于网络,如有侵权,请及时联系管理员删除。


